来源:中国证券报 作者:罗京
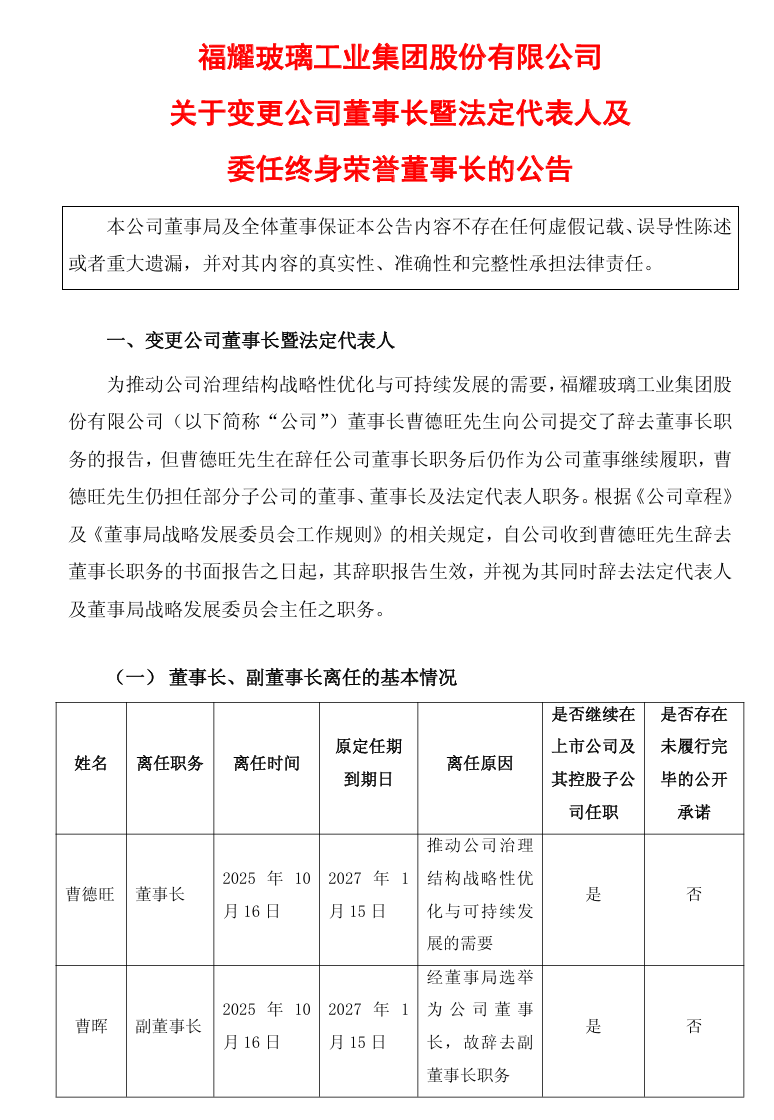
10月16日晚,福耀玻璃公告称,因推动公司治理结构战略性优化与可持续发展的需要,公司董事长曹德旺提交了辞去董事长职务的报告,在辞任公司董事长职务后,将继续担任公司董事及部分子公司的董事、董事长和法定代表人职务;同时,公司选举曹晖为新任董事长,并任命其为法定代表人及董事局战略发展委员会主任。委任曹德旺为终身荣誉董事长。

来源:公司公告
资料显示,曹德旺于1976年至1987年6月在福清县高山异形玻璃厂工作,为福耀玻璃主要创办人、经营者和投资人之一。此外,曹德旺在多个组织内任若干职位,包括全国工商联咨询委员会委员、中国侨商联合会荣誉会长、中国上市公司协会副会长、中国企业改革与发展研究会副会长及中华慈善总会名誉会长。曹德旺同时担任三益发展有限公司、环创德国有限公司及环球工商有限公司的董事,担任河仁慈善基金会第一理事长。
曹晖是曹德旺之子。曹晖于2001年8月至2009年12月任福耀北美玻璃工业有限公司总经理;于2001年1月至2009年12月任Greenville Glass Industries,Inc.(福耀玻璃从事玻璃贸易的成员公司,已注销)的总经理,于1996年7月至2000年12月任该公司财务总监;于1994年3月至1996年6月任福耀香港总经理;于1992年6月至1994年2月任三益发展有限公司总经理。于1989年11月加入福耀玻璃。
福耀玻璃的主营业务是为各种交通运输工具提供安全玻璃和汽车饰件全解决方案,包括汽车级浮法玻璃、汽车玻璃、机车玻璃、行李架、车窗饰件相关的设计、生产、销售及服务。
10月16日晚,福耀玻璃发布三季报,公司第三季度营业收入为118.55亿元,同比增长18.86%;前三季度营业收入为333.02亿元,同比增长17.62%;第三季度净利润为22.59亿元,同比增长14.09%,前三季度净利润为70.64亿元,同比增长28.93%。基本每股收益0.87元/股。

来源:公司公告
值得一提的是,在2023年年度业绩说明会上,曾有投资者提问曹德旺是否有在近期卸任福耀玻璃的管理职务,交棒给下一代的计划?对此,曹德旺表示:“我对公司下一代和管理层充满信心。”